A PHP Error was encountered

Severity: Warning

Message: Undefined array key "id_pelaut"

Filename: front/detailpelaut.php

Line Number: 14

Backtrace:

File: /home/devsispekkota/public_html/application/views/front/detailpelaut.php
Line: 14
Function: _error_handler

File: /home/devsispekkota/public_html/application/controllers/Front.php
Line: 87
Function: view

File: /home/devsispekkota/public_html/index.php
Line: 315
Function: require_once

">

 
 

 
 

Pelayanan Instalasi Rawat Jalan merupakan unit yang menangani penerimaan pasien di rumah sakit yang akan melakukan pemeriksaan rawat jalan.

 
 

1.Kartu Peserta JKN-KIS

2.Kartu/surat JAMKESDA, KTP, Kartu Keluarga

3.Surati dari PT. Jasa Raharja (khusus kasus kecelakaan lalu lintas)

4.Surat tujukan (untuk pasien JKN/KIS/JAMKESDA dengan kasus baru)

5.Surat keterangan kontrol (untuk pasien JKN-KIS/JAMKESDA dengan kasus lama)

 

SK Direktur RSUD dr. Soekardjo Kota Tasikmalaya, Nomor: 445/Kep-44-Huk/2020 tentang Standar Pelayanan Publik Halaman 4

 

SK Direktur RSUD dr. Soekardjo Kota Tasikmalaya, Nomor: 445/Kep-44-Huk/2020 tentang Standar Pelayanan Publik Halaman 5

 

SK Direktur RSUD dr. Soekardjo Kota Tasikmalaya, Nomor: 445/Kep-44-Huk/2020 tentang Standar Pelayanan Publik Halaman 45

 

SK Direktur RSUD dr. Soekardjo Kota Tasikmalaya, Nomor: 445/Kep-44-Huk/2020 tentang Standar Pelayanan Publik Halaman 45

 

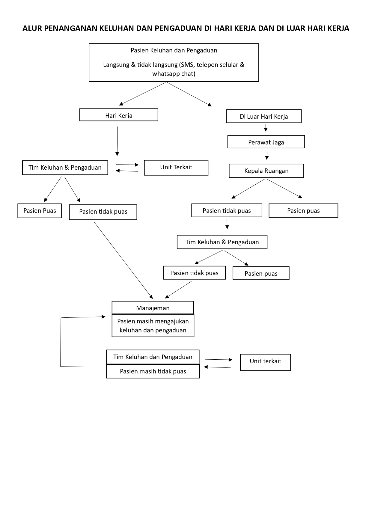
Langsung dan tidak langsung (SMS, Telepon seluler dan Whatsapp chat). Alur dan format terlampir

Kepala Bagian Pelayanna

Melalui petugas pemberi informasi dan penanganan pengaduan (PPIP) Rumah Sakit, alur dan format terlampir

Langsung dan tidak langsung (SMS, Telepon seluler dan Whatsapp chat). Alur dan format terlampir

Kepala Bagian Pelayanna

Melalui petugas pemberi informasi dan penanganan pengaduan (PPIP) Rumah Sakit, alur dan format terlampir

Langsung dan tidak langsung (SMS, Telepon seluler dan Whatsapp chat). Alur dan format terlampir

Kepala Bagian Pelayanna

Melalui petugas pemberi informasi dan penanganan pengaduan (PPIP) Rumah Sakit, alur dan format terlampir

Langsung dan tidak langsung (SMS, Telepon seluler dan Whatsapp chat). Alur dan format terlampir

Kepala Bagian Pelayanna

Melalui petugas pemberi informasi dan penanganan pengaduan (PPIP) Rumah Sakit, alur dan format terlampir

1.Jam buka pelayanan hari senin - kamis dari jam 07.00 s/d 13.00 WIB, hari jumat dari jam 07.00 s/d 11.00 WIB, hari sabtudari jam 07.00 s/d 12.30 WIB.
2.Waktu tunggu di pendaftaran rawat jalan s 60 menit.
3.Pemeriksaan di poliklinik dimulai jam 09.00 WIB.

Sekretariat

Inspektorat

Badan

Dinas

Kecamatan

Satpol PP

Rumah Sakit

Puskesmas

SMP Negeri